Hi,欢迎来到江苏化工网 化工园区登录 专业委员会登录

Hi,欢迎来到江苏化工网 联系我们

Hi,欢迎来到江苏化工网 联系我们

江苏化工网 服务平台 政策文件库 政策文件 应急管理部办公厅关于印发《“工业互联网+危化安全生产”试点建设方案》的通知
应急管理部办公厅关于印发《“工业互联网+危化安全生产”试点建设方案》的通知
  发布日期:2021-04-18
发布机构 中华人民共和国应急管理部
文件号 应急厅〔2021〕27号 制发日期 2021-04-07

各省、自治区、直辖市应急管理厅(局),新疆生产建设兵团应急管理局,有关中央企业:


《“工业互联网+危化安全生产”试点建设方案》已经应急管理部领导同意,现印发给你们,请认真贯彻实施。实施过程中如遇到问题,请及时反馈应急管理部危化监管一司(联系人及电话:李磊,010-64464016)。



                                                                                                                                                                       应急管理部办公厅

                                                                                                                                                                         2021年3月28日

 


工业互联网+危化安全生产”试点建设方案


目   录

一、总体要求

(一)指导思想

(二)指导原则

(三)建设目标

二、重点内容

(一)场景

(二)工业APP

(三)工业机理模型

三、重点工作

(一)“一平台,一中心”建设

(二)标识解析二级节点建设

(三)标识解析与服务

(四)规划方案

(五)技术性文件

(六)标准体系

(七)感知层/边缘层建设

(八)安全保障

(九)重大危险源管理

(十)智能巡检

(十一)人员定位

(十二)设备状态诊断

(十三)培训管理

(十四)相关方管理

(十五)危险作业无人化

(十六)风险分级管控和隐患排查治理管理

(十七)化工园区危险气体大范围速扫监测预警

(十八)园区评估工作

(十九)重点城市、园区级预警中心建设

(二十)诚信体系管理

(二十一)试点企业建设

(二十二)试点园区建设

(二十三)试点省份建设

(二十四)敏捷应急

(二十五)应急资源信息化

四、试点与工程建设

(一)实施规划

(二)试点原则

五、保障措施

(一)加强组织领导

(二)加强支持引导

(三)加强示范引领

(四)加强开放合作


石油和化学工业是我国重要的基础产业、支柱产业,化学品产值约占全球的40%。同时,危险化学品领域重特大事故多发,安全生产仍处于爬坡过坎、攻坚克难的关键时期。作为流程工业,在危险化学品领域推动工业互联网、大数据、人工智能(AI)等新一代信息技术与安全管理深度融合,是推进危险化学品安全治理体系和治理能力现代化的重要战略选择,对于推进危险化学品安全管理数字化、网络化、智能化,高效推动质量变革、效率变革、动力变革,具有十分积极的意义。为落实《“工业互联网+安全生产”行动计划(2021-2023年)》,特制定本方案。

一、总体要求

(一)指导思想

以习近平新时代中国特色社会主义思想为指导,全面贯彻落实习近平总书记关于推进应急管理体系和能力现代化、建设网络强国、数字中国和加快工业互联网发展等重要指示批示精神,立足新发展阶段、贯彻新发展理念、构建新发展格局,把危险化学品安全摆在防范化解重大风险的突出位置,牢固树立安全发展理念,坚持人民至上、生命至上,推进新一代信息技术和危险化学品安全生产深度融合,实现数字化转型、智能化升级,强化安全生产基础和技术创新能力,构建“工业互联网+危化安全生产”技术体系和应用生态系统,提升安全生产风险感知评估、监测预警和响应处置能力,排查化解潜在风险,牢牢守住不发生系统性风险的底线,为促进企业和监管部门安全管理数字化转型赋能。

“工业互联网+危化安全生产”整体架构设计上,按照感知层、企业层、园区层、政府层“多层布局、三级联动”的思路,推动企业、园区、行业、政府各主体多级协同、纵向贯通,覆盖危险化学品生产、储存、使用、经营、运输等各环节,实现全要素、全价值横向一体化。

(二)指导原则

――坚持立足实战。紧扣危险化学品安全生产的难点、痛点、堵点,深入分析企业、化工园区、行业监管与国家治理的现实需求,扎实做好“工业互联网+危化安全生产”实践应用。

――坚持示范引领。选择试点企业、试点园区、试点省份先行建设,形成可复制可推广和成熟有效的解决方案,有效带动“工业互联网+危化安全生产”试点建设。

――坚持降本增效。通过工业互联网赋能,创新化工行业企业安全管理新模式、新路径,有效促进企业资源集约化利用、高效化配置,消除风险隐患,降低企业运营成本和社会安全成本。

――坚持系统观念。按照“政府引导、企业主体”原则,充分调动各方面积极性,多方参与保障信息和系统安全,不走错路、少走弯路,构建开放型生态系统。

(三)建设目标

坚持系统谋划、试点先行,打造一批应用场景、工业APP和工业机理模型,力争通过三年时间的努力,构建“工业互联网+危化安全生产”的初步框架。

1.企业。以信息化促进企业数字化、智能化转型升级,推动操作控制智能化、风险预警精准化、危险作业无人化、运维辅助远程化,提升安全生产管理的可预测、可管控水平。强化企业快速感知、实时监测、超前预警、动态优化、智能决策、联动处置、系统评估、全局协同能力,实现提质增效、消患固本,打造企业工业互联网新基础设施,建设企业标识节点并与行业二级节点对接,为企业新发展注入新动能。

2.园区。通过打造工业互联网网络、平台、安全三大体系,建设全要素网络化连接、敏捷化响应和自动化调配能力,实现不同企业、不同部门与不同层级之间的协同联动,全面开展安全生产风险研判、应急演练和隐患排查,推动安全生产“三个转变”,推动科技创新、产业生态、配套服务在园区内外的渗透及融合发展,提升政府对园区的高效协作、精准扶持、有效监管,实现新园区建设和已有园区安全、可持续发展。

3.行业。坚持工业互联网与安全生产同规划、同部署、同发展,依托国家工业互联网大数据中心,建设“工业互联网+危化安全生产”分中心。依托国家骨干网络,完善危险化学品领域工业互联网标识解析二级节点布局,与国家顶级节点对接,建设危险化学品工业互联网数据支撑平台、安全监管平台。推动危险化学品安全管理经验知识的软件化沉淀和智能化应用,公开遴选和推荐数字孪生、全要素网络化连接和智能化管控解决方案,培育壮大解决方案提供商和服务团队,扎实推进工业互联网与危险化学品安全生产的深入融合应用。以信息化推进危险化学品安全治理体系和治理能力现代化,提高监测预警能力,实现精准治理,精准预警,精准抢险救援,精准恢复重建,精准监管执法。

4.政府。布局涵盖生产、储存、使用、经营、运输等环节的危险化学品全产业链协同,向上延伸至卫星、5G等工业互联网领域,获取地质、水文、气象、精确定位等信息,服务于规划准入和安全监管,向下延伸至能源等其他工业互联网领域,将产业链与供应链深度融合,促进价值链提升,系统构建“工业互联网+危化安全生产”的初步框架,优化产业结构和布局,延伸产业链,提升全过程、全要素的安全生产水平,推进行业转型升级和高质量发展。

二、重点内容

(一)场景

1.企业应用场景

(1)企业安全信息数据库建设与数字交付。推动企业建立完善企业安全信息数据库,纳入化学品安全技术说明书(MSDS)、工艺技术、设备设施、设计变更、施工安装、检维修、检测检验、评估评价、特殊作业、人员资质培训、承包商管理、值班值守、巡查巡检、隐患排查治理、制度标准等信息并及时动态更新,整合推动企业资源计划(ERP)、制造执行系统(MES)、供应链管理(SCM)等相关系统“上云上平台”,为实现数字交付和数字孪生奠定基础。

(2)重大危险源管理。以危险化学品重大危险源安全生产风险监测预警系统为基础,结合设备设施信息数据库,拓展对安全阀、紧急切断阀、消防泵、安全仪表系统等安全设施状态实时监控;以温度、液位、压力、可燃气体浓度、有毒气体浓度、组分、流量等重大危险源重点监控参数以及视频智能分析信息和联锁投用情况、能源(水电气风热等)综合管理数据为基础,结合周边地理、气象环境条件、人口分布、历史事故信息等建立重大危险源安全风险预警模型,实现对安全风险全面监测并精准预警。除涉及国家秘密、商业秘密的项目外,企业应通过应急管理部门官网等渠道将重大危险源安全评价报告全文对外公开,接受社会监督和查询。

(3)作业许可和作业过程管理。通过将动火作业、受限空间作业、临时用电作业等特殊作业审批许可条件条目化、电子化、流程化,许可审批人员现场对照条目核实,上传现场检测照片等附件,只有满足全部作业条件后,方可签发作业许可,并通过信息化手段对作业全程进行过程和痕迹管理,从而实现特殊作业申请、审查、许可、监护、验收全流程信息化、规范化、程序化管理。逐步将作业条件条目化、程序化审批许可拓展到液化天然气、液化石油气、液氯、液氨等装卸作业及联锁摘除、恢复、变更中。鼓励企业用满足现场使用条件的电子锁将受限空间、临时配电箱上锁,只有经现场审核满足作业许可前置条件后,才能下发开锁授权码开锁,从而避免“先作业、后审批”。当作业现场气体探测器检测到可燃气体、有毒气体超标或氧含量不在标准范围,视频监控研判中断作业超过规定时限后、未再次上传气体分析数据等现象后,自动向作业、监护等人员发送报警信息,杜绝动火作业“中断作业超时、未检测”、“气体超标、继续作业”等不安全行为。当监测到受限空间连续作业超过规定时限,而未再次上传气体分析数据,自动向作业、监护等人员发送报警信息,避免“连续作业超时不检测”的不安全行为。

(4)培训管理。企业按照法律、行政法规、规章的规定以及国家标准、行业标准的要求,结合自身生产工艺特点,充分利用互联网资源或者委托第三方定制开发培训系统,运用虚拟现实(VR)、增强现实(AR)、混合现实(MR)及数字孪生技术,对全体员工进行线上全景式和浸入式培训;根据岗位、职责不同,结合员工的学历、从业经历、特种作业资质等情况,设置相对应的培训考核内容;通过自动积分及奖惩机制,激发企业全员职工积极主动学习,从而实现全行业全员的安全能力提升。当相关法律、行政法规、规章、国家标准和行业标准发生变更后,企业可及时组织相关职工借助信息化手段进行专题培训、考核;企业定制开发的培训考核软件应预留对接政府端接口,将相关培训考核统计情况适时上传至地方应急管理部门。

(5)风险分级管控和隐患排查治理管理。以风险分级管控和隐患排查治理双重预防体系建设为契机,基于《危险化学品企业安全风险隐患排查治理导则》,结合企业实际生产工艺特点,发动全部职工开展岗位安全风险辨识,借助总图、安全、工艺、电气设备、仪表、应急管理和职业健康等行业专家智慧,建立企业各岗位风险清单;按照可能性与后果严重程度将风险清单进行分类分级,按照职责层级与岗位不同,细化各层级安全管理人员、操作人员的安全风险责任清单,并与管理人员、操作人员巡检系统相结合,通过智能化巡检,构建风险分级管控和隐患排查治理的闭环管理系统,与企业日常安全管理工作深度融合,压实操作员、技术员、班组长、车间主任、厂长、董事长等各级岗位责任,实现风险分级管控和隐患排查治理“最后一公里”落实。

(6)设备完整性管理与预测性维修。基于同类设备故障案例库和专家知识库,建立设备异常状态预警模型,应用AI及自愈技术,开发设备运行状态监测信息系统和建立远程诊断预警中心,具备大机组、关键机泵及压力容器、常压关键容器等设备健康状态评估、故障趋势预测功能,从而实现机组振动严重、旋转不平衡失速、储罐渗漏、管道腐蚀、轴承损坏等设备异常工况和失效风险提前报警,转变传统的被动维护、周期性维护和预防性维护为预测性维护,避免停机生产损失、过剩检维修、超量备件储备、过度依赖个人经验,有效减少设备故障,遏制因设备失效引发事故,确保设备服役期间安全可靠长周期运行。

(7)承包商管理。基于承包商资质等级、类似业绩、过往表现、安全管理能力和项目配备人员素质等因素,建立承包商表现评价指标体系,研发承包商管理信息系统,实现对承包商资格预审、招投标管理、选择、签约、安全培训考核、作业全过程监管、表现评价、续用或退出等全流程信息化动态管理。承包商管理信息系统预留接口,将发生生产安全事故、出现严重施工质量隐患的承包商及其管理、技术人员等信息推送给同类企业及当地政府应急管理部门、住房城乡建设部门等,逐步实现不合格承包商动态淘汰机制,提升承包商服务能力。

(8)自动化过程控制优化。以原国家安全监管总局公布的18种重点监管危险化工工艺为切入点,通过拓展传感器的泛在感知,实现多源设备、异构系统、作业环境、人员、库存等数据的全面感知,将装置运行的实时状态、运行模式实时显示,增强对危险工艺的全方位全流程监控。在重点装置、关键节点部署数据分析算法,在边缘控制器上集成智能控制引擎,实现对工艺过程的自动调整和优化。

(9)流通管理。结合电子标签、唯一标识和区块链等技术,打通产业链条,重点研发供应链扰动缓解模型、供应链柔性作业模型、供应链均衡协调模型、成本和风险平衡模型等,防范因市场波动等外部因素带来的安全生产风险。对生产、储存、使用、经营、运输等各环节进行全过程信息化管理和监控,实现危险化学品来源可循、去向可溯、状态可控。

(10)敏捷应急。通过工业互联网全面赋能化工企业,覆盖应急管理的预防、准备、响应、恢复全部4个阶段,应用VR和AI技术,实现应急处置辅助资料的精准推送、应急资源的实时更新、应急救援的智能决策、应急队伍的快速联动和应急过程的全程记录。

(11)工艺生产报警优化管理。采集企业集散控制系统(DCS)内的工艺生产数据,建立工艺报警台账和信息库,对报警阈值进行管理和配置,建立报警的相关性算法机制,通过与MES等系统的融合,对常驻报警、重复报警、报警指标的处置与确认时间等进行多维度、透视化的分析,找出多个报警之间的相关性,为报警原因的分析和报警的处理提供智能化建议。

(12)封闭管理。通过“视频监控+AI”算法,实现对企业人员、车辆进出的身份识别和数量的统计和监管。对入侵和紧急报警系统、视频监控系统与人员定位系统进行统一管理且能实现区域划分和级别管理,并在电子地图显示监测点位置,实时显示各监测点数据、状态及监控图像。联动入侵和紧急报警系统、视频监控系统、门禁系统、人员与车辆信息管理系统、访客在线管理系统、人员定位系统等,对人员与车辆按照时间线进行记录跟踪查询展示,自动调阅视频监控记录。

(13)企业安全生产分析预警。完善企业安全生产预警模型,从企业的静态风险、特殊作业、隐患治理、装置布局、变更管理、能源综合管理、应急预案、培训及人员素质、消防设施、报警等方面进行统计、分析和计算,得到企业安全生产预警指数值,并生成安全生产预警指数镭射图,定量化展示企业安全生产现状和趋势。

(14)人员不安全行为管控。实现对作业人员数量、人员身份资质等方面的认证及监管;对各类人员不安全行为(如脱岗、进入危险区域等)进行识别、监测及管控;结合生产工艺设备升级,对违规操作、误操作和未授权操作等进行防范;探索基于人员行为因素的标准操作规程智能设计与实施。

(15)作业环境、异常状态监控。结合固定及移动式监控设备,实现对企业作业环境及异常状态的自动监控、智能分析和及时预警,重点覆盖烟雾、火焰、气体传感器盲区、装置周界、装置高点和巡检不易达等位置,并能在极端天气、事故灾害等特殊情况下运行,实现全景式、全天候的监控。

(16)绩效考核和安全审计。对企业安全生产目标责任的制定、分解、实施、检查、汇总分析、指标考核进行信息化管理,结合安全目标指标和安全绩效标准,生成企业安全绩效考核清单,推动企业安全生产主体责任落实。基于企业安全生产管理在运作上的整体表现,建立企业生产安全审计指标体系,在生产安全审计系统中实时动态展示企业安全管理成效。

(17)能源综合管理。对企业能源数据(水电气风热等)进行在线采集、计算、分析及处理,动态展示能源管理统计报表、平衡分析和预测分析结果等,实现企业能源物料平衡、优化调度、能源设备运行与管理,防范各类由公用工程失效等造成的生产安全事故,提升整体能源管理和安全生产水平。

2.集团公司应用场景

立足集团层面危险化学品安全生产全流程经营和管理需求,覆盖各层级企业安全生产信息、重大危险源管理、作业和作业过程许可管理、培训管理、风险分级管控和隐患排查治理管理、设备完整性管理与预测性维修、承包商管理、自动化过程控制优化、流通管理、敏捷应急、工艺生产报警管理、封闭管理、企业安全生产分析预警、人员不安全行为管控、厂区作业环境及异常状态监控、绩效考核和安全审计、能源综合管理等应用需求,按照统一的数据、模型、接口等建设标准规范汇聚各级子分公司数据,建立集团层面统一的工业互联网调度、安全管理和联动应急指挥平台,依托骨干企业建立二级节点的分节点,服务全集团安全生产全要素、全流程在线智能分析和管理,同时,实现集团内外、政企之间信息共享、上下贯通。

3.化工园区及行业应用场景

(1)企业安全管理体系运行状态监控。从稳定性、准确性、时效性、安全性的角度,开展企业“工业互联网+危化安全生产”体系运转工作的监控监管和效能评估研究,提出相关评估考评的建议,实现园区和监管部门对企业“工业互联网+危化安全生产”体系运转工作的绩效考评。

(2)重大危险源安全生产风险监测预警平台应用。围绕感知数据、生产工艺、设备设施等维度,通过历史资料分析、模拟推演等方式,建立安全生产风险分类分级预警样本库。基于样本库、深度学习算法,对安全生产风险预警模型进行训练及优化并进行测试,形成较为可靠并能够动态迭代、不断完善的安全生产风险监测预警模型。制定风险特征库和失效数据库标准,分析各类感知数据,通过数据和风险类别、风险程度等指标之间的对应关系形成风险特征模型,通过数据和零部件失效指标之间的对应关系形成零部件失效特征模型。依托边缘云建设,将上述特征模型分发到边缘端,加速对安全生产风险的分析预判,从而实现智能预警和超前预警。

(3)提升安全生产许可、监管、执法信息化水平。积极推动安全许可信息化、许可条件条目化,研发智能许可终端或APP,提高安全许可水平和效率;通过对接“互联网+监管”、“互联网+执法”等平台,实现监管执法数据与工业互联网数据的融合,推动各级各类执法终端接入工业互联网,确保执法全程可视化可追溯,实现透明、公开、客观、公正、高效的闭环管理。

(4)探索第三方评价评估云端化和动态化。探索基于工业互联网的安全评价、安全责任保险、安全生产标准化等业务的开展,将工业互联网大数据用于评估评价的各个环节和流程,提升评估评价的科学性和客观性。建立评估评价的动态调整和公开机制,实现各类评价评估报告的电子化备案和公示,随时备查,可看可举报。

(5)诚信体系管理。实现企业、机构、专家、从业人员等信用积分制量化管理。围绕从业时间、从业经历、学历、级别、职称、资质证书、同行互评、投诉数量、惩处获奖数量、服务对象安全管理水平等方面,建立安全生产专家、从业人员服务能力及信用积分量化考评指标体系;从资质、规模、所有制、人员结构、项目经历、服务年限、收费标准和服务对象安全管理水平等方面,建立第三方服务机构(设计、评价、检测、评估、咨询)服务能力及信用积分量化考评指标体系;建立量化分级管理行业专家、第三方服务机构及人员的工作机制,研究建立行业专家、第三方服务机构及人员技术服务能力信息化管理系统,实现动态化管理,建立健康、可持续的第三方技术服务能力量化管理体系,从而更好地为园区及监管部门提供技术支撑。

(6)封闭化管理。以园区的周界和地理信息为基础,通过在园区设置电子围栏、人/车/物管控、定位和轨迹管理、门禁管理、入侵和紧急报警、视频监控系统,在园区周界形成闭合区域。建立电子巡查系统,巡查过程可以在二维或三维电子地图上对出入人员、车辆、物流的身份进行实时跟踪、展示、记录保存与统计分析。对访客进行在线管理,支持在线预约,预约审批通过后的访客人员和车辆信息自动发送至被授权的出入口,对访客区域授权、异常行为和黑名单进行管理。

(7)易燃易爆有毒有害气体预警报警。按照可燃有毒气体检测报警设计标准的建设要求,与企业建设的可燃有毒气体检测报警系统(GDS)和火灾及消防监控系统进行标准工业协议的数值通讯,建立可燃有毒易燃易爆实时数值可视化监控系统,并与园区、政府等管理部门的系统进行对接,进行预警报警信息的处理与推送,增强对企业的监管。

(8)园区、区域安全生产分析预警。完善园区、区域安全生产预警模型,基于各企业的安全生产预警指数相关数据等进行统计、分析和计算,得到园区、区域安全生产预警指数值,并生成安全生产预警指数镭射图,定量化展示园区、区域安全生产现状和趋势。对可能发生的危险进行事先预报,提请园区和监管部门及时、有针对性地采取预防措施,从源头上控制各种不安全因素,最大限度地消除和降低风险。

(9)园区敏捷联动应急。针对园区应急管理特点,围绕预防、准备、响应、恢复全部4个阶段,应用VR、AI和大数据技术,汇聚园区企业风险、应急资源、应急预案等基础应急管理信息,整合园区企业地理、视频监控、广播、门禁、大屏、危险化学品监测预警等已有系统信息,实现园区范围内风险的精准防控和事故状态下快速形成统一指挥、智能决策、协同联动的应急救援能力。

4.政府应用场景

聚焦政府层面危险化学品全方位管控及监管需求,建设部、省、市、县级“工业互联网+危化安全生产”公共服务系统,涵盖企业安全管理体系运行状态监控、重大危险源安全生产风险监测预警平台应用、提升安全生产许可和监管及执法信息化水平、探索第三方评价评估云端化和动态化、诚信体系管理、易燃易爆有毒有害气体预警报警、园区及区域安全生产分析预警等应用需求,实现对各企业、园区、行业及地方(省、市、县)工业互联网数字化建设转型提供有效支持、指导和评估,推动信息化技术和危险化学品安全生产深度融合,调整产业布局,优化产业结构。公共服务系统设立信息总览、文档服务、标识解析、知识沉淀、成果推广、成效评估、需求对接、试点项目管理、公共服务、新闻动态等业务功能模块,搭建开放、创新、包容、互信的信息共享机制,助力“工业互联网+危化安全生产”的信息化建设及安全监管模式创新,实现数字化转型、智能化升级,提升危险化学品领域本质安全及安全监管水平。

(二)工业APP

1.MSDS APP。可查询企业化学品安全技术说明书,包含企业标识、危险性概述、组分/组成信息、急救措施、消防措施、泄漏应急处置、操作处置与储存、接触控制和个体防护、理化特性、稳定性和反应性、毒理学信息、生态学信息、废弃处置、运输信息和法规信息等内容;支持按照化学品名称、CAS号进行模糊、精确查询;支持内容更新、化学品种类更新。

2.设备完整性管理与预测性维修APP。支持查看、编辑企业的工艺设备、仪表设备、应急设备以及控制设备的设备数据库信息,包含设备的基本台账信息、性能指标、操作方法、维护方案以及运行环境,实现从采购、安装调试、运行到退役报废的全生命周期的过程管理;支持对各类设备进行分类管理;可查看各类设备当前运行参数、健康状况、劣化趋势、预测性故障、检维修记录、安全风险等;支持按照设备类型、责任人、故障类型、故障数量、检维修时间、检维修数量等条件进行查询统计。

3.控制系统性能诊断APP。从响应时间、响应准确性、抗干扰性、稳定性等角度对DCS、安全仪表系统(SIS)、紧急停车系统(ESD)、GDS等各类控制系统的控制回路进行控制性能诊断分析,对影响控制系统控制性能的异常及故障原因进行辨别分析,给出诊断报告、处置建议和预警提醒;支持通过名称、编号等条件,进行查询查看任一控制回路上的控制器、执行器以及采集设备的基本信息和当前状态。

4.自动化过程控制优化APP。具备对化工工艺控制过程的持续监控及可视化展示功能,具备工艺过程调整模拟仿真功能,具备利用大数据分析、远程分析等方式发现工艺过程的瓶颈、缺陷并提出优化建议,辅助工艺控制决策。能够对工艺整体性能及安全性进行动态评估和持续优化。

5.重大危险源管理APP。支持查看储罐、装置、仓库等处的液位、温度、压力和气体浓度的实时监测数据、历史数据、报警数据,DCS、SIS系统联锁运行状态,联锁投用、摘除、恢复以及变更历史信息,视频监控画面信息,安全承诺信息;可查看重大危险源物料的最大储量产能和具体实时储量产能分布;支持通过设备名称、编号、重大危险源等级和名称进行精确和模糊查询;可接收各类预警推送信息;也可查看重大危险源的安全评价报告,并支持全文内容查询。

6.作业许可和作业过程管理APP。根据角色权限可进行职责范围内特殊作业条目化审批,支持查看特殊作业审批许可流程;支持接收特殊作业不安全行为报警推送信息;支持按照时间、区域维度对特殊作业进行统计分析;支持记录现场监护人员和管理人员对特殊作业的监管意见。

7.培训管理APP。根据角色岗位、层级不同,可选择相应的培训课程进行线上学习,支持学习后进行线上考核、评分、复考;支持查看个人培训考核年度计划、当前进度、积分排名;支持临时增加培训考核内容的功能。

8.风险分级管控和隐患排查治理管理APP。支持按照岗位查看各自责任范围内的风险清单、风险后果、风险防范处置措施、现场巡查内容明细;支持查看责任范围内隐患的处置流程和当前进度,具备隐患处置催办功能;支持上报巡查过程中发现的新隐患及其相应附件材料。

9.承包商管理APP。支持查看相关专业领域内承包商队伍基本信息、表现评分、历史业绩、事故信息;支持对承包商服务过程进行全流程监管检查信息上传、表现打分;支持承包商入场安全培训范围选择、培训考核打分。

10.人员定位APP。具备人员实时定位功能,支持任一区域人员数量统计、GIS可视化展示,可联动周边视频监控摄像机,详细查看人员状态;具备区域管控功能,支持对超员、聚集、串岗等违规实时报警;具备人员活动轨迹分析功能,支持人员历史轨迹查询,也可实现巡检人员改变路线、长期停留等异常工况的报警功能。

11.智能巡检APP。支持管理人员制定巡检路线、巡检标准、巡检操作规范,作业人员自动通过智能巡检终端,获取巡检任务(巡检路线及匹配巡检内容);支持巡检人员按规定时间、规定位置、规定要求完成数据采集、作业现场环境、作业结果、事件记录等信息实时传输回管理后台,从而实现内外操人员共享生产数据,提升巡检操作数字化、智能化、作业成果知识化水平,提高企业安全生产管理水平。

12.智能事故与应急处置APP。具备事故信息反馈、相关应急处置资料推送、事故原因分析、整改及跟踪全流程管理功能的智能系统及终端,当发生事故信息报送时,在系统内产生报警,迅速向各级应急处置链上的相关应急救援人员发送信息,当进入应急处置流程时,基于面向5G的异构融合一体化定位技术,借助GIS“一张图”平台及智能探测传感装备,通过真实地理信息数据,提高危险化学品厂区内、园区内定位精度,实现人员的米级精确定位,快速提供救援人员所在位置,及数字化、可视化相关岗位、重点工艺、关键设备知识和周边应急救援资源。各层级应急人员可通过手持终端、电脑反馈应急处置措施完成情况,确保应急信息及时传递,结束应急处置流程后上报。所有事故信息将形成企业事故案例库,用于总结分析。

13.应急资源目录及数据库管理APP。建立面向工业互联网的安全应急资源目录及数据库,构建知识图谱并实现可视化,对企业、园区、政府应急资源数据进行特征提取、分类融合,支撑构建“工业互联网+危化安全生产”信息化的应急资源数据平台。

14.应急救援仿真模拟推演APP。针对企业具体情况,制作三维场景模型及其配套工艺设备三维模型,将文字脚本通过系统的模型库管理模块及可视化编辑模块实现脚本可视化,可以管理编辑每个角色在应急救援过程中的任务,实现突发事件模拟仿真、事态分析和应对策略建议,对处置突发事件的步骤、各方应急救援人员协调配合和具体处置措施进行模拟培训和演练。

15.多主体协同应急处置模拟仿真APP。针对园区、区域各类突发事件场景进行三维仿真模拟,通过建立局域网地图,借助VR、AR、MR等外设设备,各职能部门进入指定角色,不同角色具有不同的操作功能,现场总指挥可通过系统根据实际情况提供的应急资源以及气象等条件,完成事故救援的指挥部署,各协同角色根据总控端下达的指令,完成应急救援的协同任务,实现多点、多线程协同开展救援任务。

16.智慧化园区安全应急管理APP。基于大数据、卫星遥感监测等技术实现重点区域的水电气、火情、安防等数据获取,利用遥感完成信息提取与数据分析,实现极早期预警。利用智能传感设备通过工业无线网等通讯方式及时获取相关的数据信息,通过云端平台的数据分析实现对设备的安全监测,对数据异常的设备及时发送报警信息。基于准确识别潜在安全隐患空间分布,实现协同侦测与应急处置,对采集的数据信息及时进行分析,发布相关应急辅助决策和警情。通过对各道路、疏散通道的信息采集及时发布对应的疏散决策。

17.封闭管理APP。基于人员与车辆进出口设置门禁系统,对出入人员与车辆的身份进行识别,出入记录自动保存与统计分析。实现对园区和企业周界、视频监控、出入控制、电子巡查等各类监测传感器自动报警及人工报警的接警与处警,处警任务支持以语音、文字等方式发送至APP,并建立警情记录。

18.安全生产预警指数APP。支持录入企业日常隐患排查结果和各类仪器仪表监测检测等数据,通过对历史数据、即时数据的整理、分析、存储,建立安全预警数据档案。支持直观、动态反映企业和园区安全生产现状的安全生产预警指数曲线图,以及安全生产趋势图。

19.人员不安全行为管理APP。针对企业内特殊作业,利用固定及移动监控装置的图像进行智能识别分析,发现作业人员倒地、劳动防护用品违规佩戴、违规作业等异常现象,对作业周边人员往来和作业安全管理进行预警监测提醒。

20.视频智能预警APP。基于企业已部署的摄像头和硬盘录像机,建立视频联网平台,采用AI算法,对摄像头监控的画面进行智能分析,实现火灾、烟雾、泄漏等进行全方位的识别和记录,并且对相关人员进行提醒。

21.危险化学品全生命周期、全流程监管APP。基于大数据、卫片、电子标签、区块链等技术,对危险化学品生产、经营、储存、运输、使用等全生命周期信息进行综合管理,通过采集危险化学品企业生产经营数据与危险化学品运输流向数据,建立危险化学品全生命周期数据管理系统。通过对危险化学品运输路线、运输人员、运输工具、周边环境综合监控,建立危险化学品运输过程中的实时监控平台与危险化学品企业购销使用跟踪预警系统,对危险化学品全生命周期、全流程进行跟踪管理,支撑协同应急处置过程。

(三)工业机理模型

1.重大危险源安全生产风险评估和预警模型。以温度、液位、压力、可燃气体浓度、有毒气体浓度、组分、流量等重大危险源重点监控参数以及视频智能分析信息和联锁投用情况为基础,结合周边地理、气象环境条件、人口分布、历史事故信息等,优化完善危险化学品重大危险源安全风险评估模型,实现对危险化学品重大危险源安全风险进行实时评估。

2.培训效果评估模型。基于培训完成后的事故数据、未遂事件数据、设备维修数据、执法处罚数据、作业不安全行为数据、工艺波动报警数据等信息,建立培训效果评估模型,检验企业安全培训质量,并据此提出针对性的培训效果提升措施。

3.承包商表现评估模型。基于承包商资质等级、历史事故信息、人员配备、不安全作业行为、执法处罚数据、验收评价意见、施工进度安排、后期维保响应及处置效果等信息,建立承包商表现评估模型,实现对承包商表现量化动态管理。

4.设备健康评估模型。基于设备的振动、腐蚀、温度、变形、偏转、抖动等多种信息,结合专家经验和典型设备故障事故案例,利用多源信息融合与机器学习技术,充分利用在线、多维度和细微尺度的特征信息描述装备的健康程度,构建设备健康状态评估模型,并根据实际应用效果,不断通过参数调优、增加变量、算法升级等方式优化迭代模型。

5.设备预测性检维修模型。基于AI、机器学习、聚类分析等先进算法技术,对海量典型设备故障案例和数据开展数据挖掘分析,获取设备健康状态劣化启动时的振动、声、光、电、热、磁等多种特征以及劣化加速失效的时间点和关键指标发展趋势,从而建立设备预测性检维修量化模型,自动生成设备预测性检维修的时间点和推荐检维修方法,避免设备受损、意外停机和发生生产安全事故。

6.控制系统性能诊断模型。基于控制系统控制回路的响应时间、响应准确性、抗干扰性、稳定性等指标,结合控制器、执行器和采集设备的运行健康状态和失效历史数据等信息,建立DCS、SIS、ESD、GDS等控制系统控制性能分析模型,对控制系统的控制性能进行量化评估。

7.优化控制模型。围绕生产工艺,重点研发工艺流程模拟优化模型、聚合物反应模型、换热网络优化模型、能量系统优化模型、生产质量管控模型,以实现企业生产工艺流程优化升级,降低失控风险。

8.全流程监管模型。结合危险化学品运输流向可视化跟踪预警模型、危险化学品流向数量闭合校验模型、危险化学品运输超量预警模型、运输流向异常变化跟踪预警模型及危险化学品运输流向时空集聚跟踪预警模型,对危险化学品全生命周期进行跟踪管理。

9.安全生产预警指数模型。基于人、物、环境、管理、事故等反映企业和园区生产及事故特征的影响指标,建立安全生产预警指数模型,通过数据统计、计算、分析,定量化表示生产安全状态,得到企业或园区某一时间生产安全状态的数值,对安全生产状况作出科学、综合、定量的判断。

10.人员异常智能分析模型。建立人员不安全行为样本库,利用人体目标监测、底层特征提取、人体行为建模、人体行为识别等算法,实现对人体目标的追踪和人员不安全行为的识别,并对不安全行为进行分级预警。

11.作业环境、异常状态识别分析模型。利用远距离红外探测技术、红外热成像分析、可见光分析、激光光谱分析等方法,结合危险化学品领域常见的气体光谱数据,对火灾、烟雾、泄漏等异常情况进行识别。同时结合气体扩散模型、火灾传播模型等,对异常情况的严重程度进行分析判断,并进行分级预警。

三、重点工作

(一)“一平台、一中心”建设

在《“工业互联网+安全生产”行动计划(2021-2023年)》部署的“一个中心,两个平台”建设框架下,整合现有的危险化学品安全生产风险监测预警系统、中国安全生产大数据平台等系统平台数据,加快建设危险化学品安全生产监管平台,建成一系列覆盖“人、机、物、环、管”的危险化学品安全生产数据库(见表1),形成“工业互联网+危化安全生产”行业分中心。同时,积极推动地方各级平台和中心建设应用工作,逐步建成“工业互联网+安全生产”建设应用体系。


表 1  “工业互联网+危化安全生产”数据库

QQ图片20210812100548.png


(二)标识解析二级节点建设

根据《工业互联网标识解析二级节点建设导则》等相关文件要求并结合实际情况,建设“工业互联网+危化安全生产”标识解析二级节点体系,主要包括:石油和天然气开采业,石油、煤炭及其他燃料加工业,化学原料和化学制品制造业,医药制造业,化学纤维制造业,装卸搬运和仓储业(危险化学品)6个综合型二级节点。综合型二级节点之下根据行业体量规模等实际情况,可以按照《国民经济行业分类》(GB/T 4754―2017)中所定义的“中类”或“小类”,进一步建设细分行业节点,不断完善“工业互联网+危化安全生产”标识解析二级节点体系。

(三)标识解析与服务

开展“工业互联网+危化安全生产”标识解析与服务。工业互联网标识解析体系为工业互联网连接的对象提供统一的身份标识和解析服务,支撑企业、设备、原料、产品、工艺等数据流动和信息共享。“工业互联网+危化安全生产”标识解析二级节点正式运行后,各类数据资源将在此汇聚沉淀,可为危险化学品各环节企业、行业主管部门和安全监管部门提供更好的数据管理服务,实现跨企业、跨行业、跨地区、跨部门的数据查询和共享,同时通过开发各类工业数字化应用,可促进企业提质降本增效,提升企业风险管控能力和本质安全水平,助力应急管理体系及能力现代化和行业高质量发展。

(四)规划方案

编制《全国“工业互联网+危化安全生产”三年行动计划》《全国“工业互联网+危化安全生产”分中心建设规划》《全国“工业互联网+危化安全生产”数据支撑平台建设规划指南》《全国“工业互联网+危化安全生产”应用监管平台建设规划指南》等规划方案,从大处着眼,谋划行业分中心、数据支撑平台和应用监管平台建设重点任务、关键工作、进度安排。

(五)技术性文件

编制《“工业互联网+危化安全生产”体系架构》《“工业互联网+危化安全生产”安全框架》《“工业互联网+危化安全生产”行业数据接入指南》《“工业互联网+危化安全生产”网络部署指南》《“工业互联网+危化安全生产”边缘计算架构》《“工业互联网+危化安全生产”数据分析指南》《“工业互联网+危化安全生产”工业APP设计指南》《“工业互联网+危化安全生产”工业APP培育指南》《“工业互联网+危化安全生产”试点项目管理规范》等规范性文件,指导全国各地开展“工业互联网+危化安全生产”系统建设。

(六)标准体系

编制《“工业互联网+危化安全生产”管理体系基础和术语》《“工业互联网+危化安全生产”管理体系要求》《“工业互联网+危化安全生产”管理体系实施指南》《“工业互联网+危化安全生产”管理体系评定指南》等总体性标准。编制《“工业互联网+危化安全生产”工业APP分类分级和测评标准》《“工业互联网+危化安全生产”企业端数据接口规范》《“工业互联网+危化安全生产”监管平台端数据接口规范》《“工业互联网+危化安全生产”大数据采集规范》《“工业互联网+危化安全生产”数据标准化规范》等关键基础共性标准,明确各地建立、实施、保持和改进实施过程中管理机制的通用方法,可规范、指导各地建设应用过程,并使其持续受控,形成获取可持续竞争优势所要求的信息化环境下的新型能力。

(七)感知层/边缘层建设

结合人员、设备、物料、工艺和环境等方面安全风险清单,编制针对性好、操作性强的企业安全风险感知方案,全面接入企业的液位、温度、压力、料位、流量、阀位和介质组分等工艺参数,可燃气体浓度、有毒气体浓度或助燃气体浓度等气体浓度参数,气温、风速、风向等环境参数,明火和烟气,重要物料机泵状态,接地电阻及相关监测设备供电状态,消防泵状态和消防水池水位等消防重要参数,周界报警信号,音视频和人员进出信息等关键参数;基于5G、北斗和激光速扫等技术,开发和部署专业智能感知设备及边缘计算设备,兼容支持通用串行通信协议 用户数据报协议/传输控制协议(Modbus UDP/TCP)、过程控制的对象连接与嵌入标准 实时数据访问规范/统一架构(OPC DA/ UA)、消息队列遥测传输(MQTT)、WebSocket等标准协议和私有协议,构建具备敏捷联接、精准感知、低延迟的感知监测能力,实现不同格式、维度的数据融合,满足企业安全风险管控在全局协同、优化控制和敏捷应急等方面的关键需求。

(八)安全保障

着眼工业互联网安全防护,遵循相关安全规范,设计安全防护策略与安全管理体系,全面考虑装置及设备安全、监测感知安全、处置恢复安全、网络和通信安全、物理主机及环境安全、虚拟化安全、应用系统安全、用户安全及数据传输与存储安全等重点安全防护对象及场景,提供安全保障软硬件配套设施及服务,确保工业互联网健康有序发展。通过固件安全增强、漏洞修复加固、补丁升级管理、硬件安全增强、安全监测审计、加强认证授权、部署分布式拒绝服务(DDoS)防御体系、工业应用程序安全、主机入侵监测防护、漏洞扫描、资源访问控制、信息完整性保护等安全措施保障核心数据的安全流转及各业务区的正常运行,对物理、网络、系统、应用、数据及用户安全等实现可管可控。

(九)重大危险源管理

研究优化完善重大危险源安全生产风险监测预警模型;研究评估重大危险源安全生产风险监测预警系统运行指标体系;优化重大危险源安全生产风险监测预警系统功能;不断提升重大危险源安全生产风险监测预警系统数据稳定性、完整性、准确性、实时性。

(十)智能巡检

研究不同岗位现场巡检重点内容清单;研发复杂环境下智能巡检终端;研究巡检信息远程、可靠、双向实时传输技术。

(十一)人员定位

基于Wi-Fi、蓝牙、超宽带(UWB)、射频识别技术(RFID)等相关技术以及差分基站、全球定位系统(GPS)、北斗、定位标签等信号终端设备,研究企业室外、室内和受限空间人员定位技术,实现在净空区域高精度(亚米级)和复杂装置、室内区域连续定位功能;研究人员定位数据长距离、高精度、连续传输技术;研究人员定位相关可穿戴设备。

(十二)设备状态诊断

研究建立不同类别设备故障预测性维修的专家知识库;研究基于多源数据融合分析的故障特征提取技术;研究确定不同设备运行健康状态监控关键指标参数;研发相关高可靠性状态监控设备。

(十三)培训管理

基于岗位、层级、行业类别、区域差别,研究分类建立各岗位重点培训范围;研究建立培训效果评价指标体系。

(十四)相关方管理

研究建立评价机构、检测机构、设计单位、施工单位、监理机构、行业专家、技术咨询单位以及从业人员的表现评价指标体系和分级分类标准。

(十五)危险作业无人化

研究确定各行业类别的企业存在的小概率、高风险作业清单;基于上述清单,探究基于工业互联网的危险作业无人化的可行性及解决方案,研发相关无人化作业的系统及装备,并进行能力验证。

(十六)风险分级管控和隐患排查治理管理

研究建立各细分行业类别的企业不同岗位的风险辨识清单;研究建立不同安全风险分级管控标准;研究建立各细分行业类别企业不同岗位的隐患排查标准。

(十七)化工园区危险气体大范围速扫监测预警

在工业互联网的环境下,支持化工园区及企业加快部署大范围速扫监测预警装备,快速监测化工园区危险气体浓度、反演重构危险区域复杂危险气体泄漏空间场分布,实现园区危险气体浓度场数据的远程、大范围、快速监测和传输。

(十八)园区评估工作

跟踪园区企业“工业互联网+危化安全生产”体系运转情况,通过采集工业生产过程相关的设备物理参数、工作状态数据、性能数据及其环境数据等,从稳定性、准确性、时效性、安全性等角度构建评估指标体系,对“工业互联网+危化安全生产”体系运转进行效能评估。

(十九)重点城市、园区级预警中心建设

在现有全国危险化学品安全生产风险监测预警系统已联网的基础上,建立重点城市、园区级安全生产风险监测预警中心,开发安全生产风险模型和数据分析模块,进行风险预警。推进边缘云和5G+边缘计算能力建设,下沉计算能力,实现精准预测、智能预警和超前预警。

(二十)诚信体系管理

建立安全生产专家、从业人员、第三方机构服务能力及信用积分量化考评指标体系,建立量化分级管理工作机制,研究建立安全生产专家、从业人员、第三方机构信息化管理系统,实现动态化管理。

(二十一)试点企业建设

推进“工业互联网+危化安全生产”战略的基础是进行龙头企业试点示范,培育一批化工行业示范效果好的企业级平台,推动重点企业示范平台部署,实现技术与应用双驱动。

(二十二)试点园区建设

组织开展“工业互联网+危化安全生产”园区试点工作,遴选一批可复制、易推广的园区标杆应用,鼓励建设具备创新性和示范性的园区级“工业互联网+危化安全生产”安全管理和服务平台,培育一批解决方案提供商。探索安全生产管理新方式,推动现场检查向线上线下相结合检查转变、离散性检查向持续监测转变,提升行政管理效率。

(二十三)试点省份建设

以化工企业较多和工业互联网基础较好的省份为试点,将各地市、各部门、各企业节点的数据通过统一的格式和接口,建立起可验证、可溯源、可确权的应急管理可信数据体系,实现协同共治。鼓励试点省份充分发挥自主性,整合已建的信息化平台和已有的数据资源,构建省级“工业互联网+危化安全生产”安全监管和公共服务平台及区域标识解析节点,创新监管模式,广泛汇聚产业资源,支撑开展资源配置优化和创新生态构建,加快“工业互联网+危化安全生产”建设。

(二十四)敏捷应急

将现有文本岗位应急处置卡进行数字化设计,提炼重构并云化处理,利用工业互联网平台汇聚相关岗位、重点工艺、关键设备知识库,并形成覆盖危险化学品生产、储存、使用、经营和运输等全产业链的系列化微服务组件,为危险化学品事故应急救援提供云端设计知识及工具服务。

(二十五)应急资源信息化

针对目前企业、园区、政府应急资源管理环节多,缺乏统一接口及现有的应急物资管理信息系统数据掌握不全面、数据更新速度较慢,供需双方信息对接不畅,容易出现应急物资种类、时间上的供需失衡等问题,利用大数据解析、信息整合等手段,由传统的数据孤岛转为信息化协同管理,推动企业、园区、园区周边及政府应急资源的并行组织和协同优化。

四、试点与工程建设

(一)实施规划

整体分三个阶段,包括试点期、推广期和完善期。试点期,以企业和园区示范工程建设为重点,初步构建“工业互联网+危化安全生产”体系,推进企业数字化转型。遴选一批可复制、易推广的园区和企业标杆示范。推广期,发挥试点示范的标杆引领作用,在化工行业全面推广应用,进一步推动化工行业“自动化、数字化”升级改造,切实提升化工行业安全生产数字化、网络化、智能化水平。在此基础上,逐步扩大工业互联网应用,贯通其他涉及危险化学品的行业,对危险化学品开展全生命周期追踪治理,逐步实现企业、化工园区、监管部门信息共享、上下贯通。完善期,全面建成“工业互联网+危化安全生产”运营体系,全面打通危险化学品生产、储存、使用、经营、运输等环节,并进一步促进产业链延伸,联合相关部委,实现危险化学品全要素、全流程在线汇聚管理,激发产业新动能。

(二)试点原则

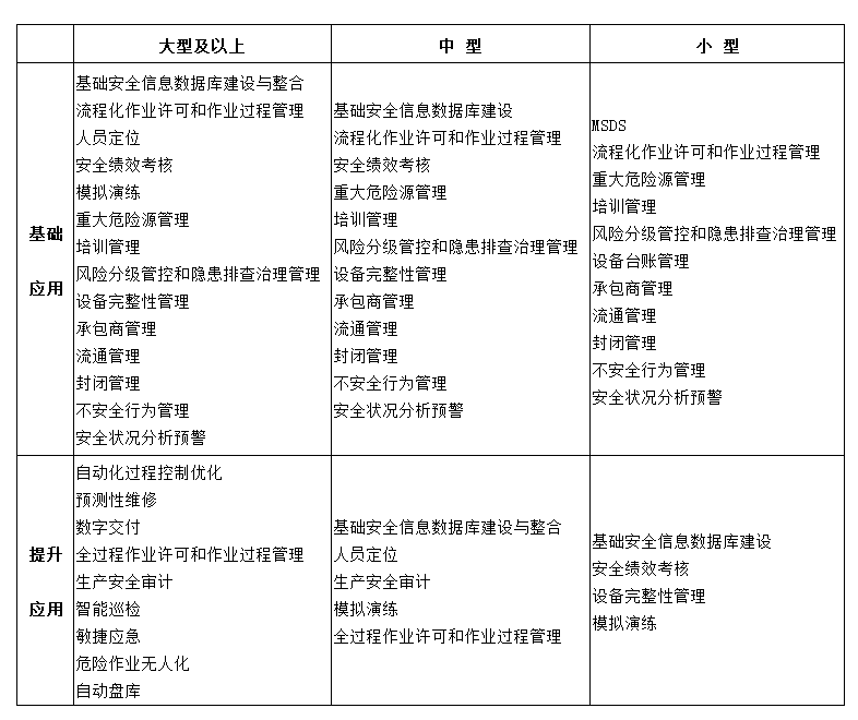
一是企业申报与政府遴选相结合。鼓励符合建设规划要求的企业自愿申报“工业互联网+危化安全生产”试点,各省份根据实际情况遴选有一定基础,有一定代表性,能够覆盖某一细分领域,可以形成可推广成果的企业参加项目试点。应急管理部和地方各级应急管理部门将积极整合资源,建立协调机制,全力支持入选企业试点项目深入实施。二是分类与分期相结合。试点过程中将根据企业规模、企业现有基础等情况,分类别设定重点建设内容(如表2),通过三年试点建设,构建“工业互联网+危化安全生产”的初步框架,并在“十四五”期间全面推广。三是单项试点与综合试点相结合。试点过程中将采取单项试点和综合试点相结合的方式。单项试点旨在对某一单项技术、场景或应用进行充分验证,综合试点旨在对多项技术、场景的融合应用进行全方位评估,沉淀一批有实效、可复制、可移植的先进经验和成果并形成相应的技术规范。试点企业可以根据自身条件和发展需要,灵活选择试点方式和试点内容。

五、保障措施

(一)加强组织领导

各地区要高度重视,把“工业互联网+危化安全生产”作为推动危险化学品安全管理数字化转型的关键抓手,建立工作推进机制,加大宣贯力度,精心组织安排,稳步推进建设方案落地。

(二)加强支持引导

各地区要结合本地区工业互联网发展基础及危险化学品安全生产特点,加强顶层设计,突出重点目标任务,制定扶持政策,加大资金支持力度,积极开展“工业互联网+危化安全生产”建设应用工作。

三)加强示范引领

各地区要按照本方案确定的重点内容、重点工作、实施规划、试点原则等要求,认真选择试点单位,优化试点方案,强化生态支撑,开展试点评估,尽快形成试点成果。及时总结各地区建设应用的好经验好做法,加强技术交流,形成示范带动效应。

(四)加强开放合作

坚持开放、创新、包容、互信,打造涵盖科研院所、行业协会、专用设备制造商、专业软件服务商、数据服务商、系统集成商、通信技术企业、互联网企业、应用开发者、企业用户等的开放式“工业互联网+危化安全生产”生态系统,推动各生态系统成员充分发挥各自优势,创造最大价值。


表 2  示范工程重点建设内容

图2.png

协会介绍 学会介绍 法律声明 联系我们

电话:协会:025-8799064    学会:025-86799482 

会员服务部:025-86918841 

信息部:025-86910067 

传真:025-83755381 

邮箱:jshghyxh@163.com 

邮编:210019 

地址:南京市梦都大街50号东楼(省科技工作者活动中心)5楼 

增值电信业务经营许可证:苏B2-20110130 

备案号:苏ICP备13033418号-1               “坚决打赢禁毒人民战争”专栏—法律法规

协会介绍 法律声明 联系我们

电话:025-8799064 

会员服务部:86918841 

信息部:86910067 

传真:025-83755381 

邮箱:jshghyxh@163.com 

邮编:210019 

地址:南京市梦都大街50号东楼(省科技工作者活动中心)5楼

学会介绍 法律声明 联系我们

电话:025-86799482 

会员服务部:86918841 

信息部:86910067 

传真:025-83755381 

邮箱:jshghyxh@163.com 

邮编:210019 

地址:南京市梦都大街50号东楼(省科技工作者活动中心)5楼

主办单位:江苏省化工行业协会 江苏省化学化工学会 技术支持:南京苏化会企业管理咨询有限责任公司